超低煙氣在線監測系統
產(chan)品型號:FT-CEMS-B
產(chan)品簡(jian)介:超低(di)煙(yan)氣在(zai)線(xian)監測(ce)系(xi)(xi)統又稱CEMS超低(di)排(pai)放(fang)煙(yan)氣在(zai)線(xian)監測(ce)系(xi)(xi)統、煙(yan)氣超低(di)排(pai)放(fang)在(zai)線(xian)監測(ce)系(xi)(xi)統,超低(di)煙(yan)氣在(zai)線(xian)監測(ce)系(xi)(xi)統應對(dui)超低(di)排(pai)放(fang)高濕低(di)濃度煙(yan)氣工況特點(dian),實現(xian)低(di)量程(cheng)下的高精度連續在(zai)線(xian)監測(ce)。
市場價格:¥ 200000元
聯系方式(shi):15689257565
相關產品
1.超低煙氣在線監測系統項目介紹
超(chao)低(di)(di)煙(yan)(yan)氣(qi)(qi)(qi)(qi)在(zai)(zai)(zai)線(xian)(xian)監(jian)測(ce)(ce)(ce)系統又稱CEMS超(chao)低(di)(di)排(pai)(pai)放煙(yan)(yan)氣(qi)(qi)(qi)(qi)在(zai)(zai)(zai)線(xian)(xian)監(jian)測(ce)(ce)(ce)系統、煙(yan)(yan)氣(qi)(qi)(qi)(qi)超(chao)低(di)(di)排(pai)(pai)放在(zai)(zai)(zai)線(xian)(xian)監(jian)測(ce)(ce)(ce)系統,超(chao)低(di)(di)煙(yan)(yan)氣(qi)(qi)(qi)(qi)在(zai)(zai)(zai)線(xian)(xian)監(jian)測(ce)(ce)(ce)系統應對(dui)(dui)超(chao)低(di)(di)排(pai)(pai)放高濕低(di)(di)濃度(du)(du)(du)煙(yan)(yan)氣(qi)(qi)(qi)(qi)工況特點,實現低(di)(di)量程(cheng)下的高精度(du)(du)(du)連(lian)(lian)續在(zai)(zai)(zai)線(xian)(xian)監(jian)測(ce)(ce)(ce)。風途科技所推出的煙(yan)(yan)氣(qi)(qi)(qi)(qi)排(pai)(pai)放連(lian)(lian)續監(jian)測(ce)(ce)(ce)系統可以(yi)連(lian)(lian)續監(jian)測(ce)(ce)(ce)SO2、NOX、02(標準、濕基、干(gan)基和折算)、顆粒物(wu)濃度(du)(du)(du)、煙(yan)(yan)氣(qi)(qi)(qi)(qi)溫度(du)(du)(du)、壓力、流速等多項相關參(can)數(shu),并統計排(pai)(pai)放率、排(pai)(pai)放總量等。從而對(dui)(dui)測(ce)(ce)(ce)量到的數(shu)據進行(xing)有效管理。
系統(tong)由氣(qi)態污染物(SO2、NOX、02等(deng))監測(ce)、顆粒(li)物監測(ce)、煙氣(qi)參數(溫(wen)度、壓力、流速等(deng))監測(ce)及數據(ju)采集(ji)與處(chu)理(li)4個(ge)必選(xuan)子系統(tong)組成。
氣態污染物監測(ce)采用(yong)抽取式冷凝法+磷(lin)(lin)酸滴定(ding)法預(yu)處理(li)(li),其(qi)原理(li)(li)是利(li)用(yong)紫外差分法測(ce)量(liang)(liang)(liang)煙氣中的SO2、NOX含(han)量(liang)(liang)(liang),通過電(dian)化(hua)學(xue)法測(ce)量(liang)(liang)(liang)濕(shi)氧(yang)含(han)量(liang)(liang)(liang),然(ran)后通過干濕(shi)轉化(hua)計算出(chu)SO2、NOX、02的干煙氣濃度,磷(lin)(lin)酸滴定(ding)發(fa)預(yu)處理(li)(li)可以有效減小冷凝除水(shui)時(shi)SO2的吸(xi)附(fu)損失,提(ti)高測(ce)量(liang)(liang)(liang)準(zhun)確度。
顆粒物監測(ce)采(cai)(cai)用(yong)(yong)(yong)抽(chou)取式測(ce)量法,煙(yan)氣(qi)(qi)的(de)(de)溫度采(cai)(cai)用(yong)(yong)(yong)溫度傳(chuan)感(gan)器(qi)測(ce)量,煙(yan)氣(qi)(qi)壓力采(cai)(cai)用(yong)(yong)(yong)壓力傳(chuan)感(gan)器(qi)測(ce)量,煙(yan)氣(qi)(qi)流速采(cai)(cai)用(yong)(yong)(yong)皮托管測(ce)量;將所有的(de)(de)測(ce)量信號送入數(shu)據采(cai)(cai)集(ji)與處理(li)系統。
輸(shu)出處理系(xi)(xi)(xi)統具有(you)現(xian)場數(shu)據(ju)實時傳送、遠(yuan)程故障診斷、報(bao)表統計和(he)(he)圖形數(shu)據(ju)分析等功能(neng),實現(xian)了(le)工作現(xian)場的(de)(de)無人(ren)值守。整套(tao)系(xi)(xi)(xi)統結構簡單,動態范圍廣,實時性強,組網靈活,運行成(cheng)本低(di),同時系(xi)(xi)(xi)統采(cai)用模塊化結構,組合方便,并且能(neng)夠完全滿足與企業內部的(de)(de)DCS系(xi)(xi)(xi)統和(he)(he)環保部門的(de)(de)數(shu)據(ju)系(xi)(xi)(xi)統通訊的(de)(de)要(yao)求。
000011項目(mu)執(zhi)行(xing)標準
本系統的設計、制造、驗收(shou)規(gui)范主要(yao)按下(xia)列標準和技術規(gui)范進行:
u GB3095-1996《大氣環境質量標準》
u GB13223-2003《火電(dian)廠大氣污染物排放標準(zhun)》
u GB18485-2007《生活(huo)垃圾焚燒(shao)污染物(wu)控制標準》
u HJ/T75-2007《火電廠煙氣排放連續(xu)監測技術規范(fan)》
u CJJ90—2002《城市(shi)生活垃圾焚(fen)燒工程技術規(gui)范(fan)》
u CJ/T118—2002《城市生活垃(la)圾焚燒爐技術規范》
u HJ/T76-2007《固定污染源排放煙氣(qi)連續監(jian)測系統技術(shu)要求(qiu)及檢測方法》
u GB16297-1996《大氣(qi)污染物綜合排放標(biao)準》
u GB/T16157-1996《固體污染源排氣中顆(ke)粒物(wu)測定與氣態污染物(wu)采樣(yang)方法》
u GB9078-1996《工業爐窯大氣污染物(wu)綜(zong)合排放(fang)標(biao)準》
u GB 3095-1996《環境空氣質量標(biao)準》
u GB12519-1990《分析儀器通(tong)用技術條(tiao)件(jian)》
000012項目方案
000012.1測量(liang)項目
?SO2、NOX、O2、煙(yan)塵、溫度(du)、壓力、流(liu)速
000012.2測(ce)量方法
?煙(yan)氣采樣(yang)方法:抽(chou)取(qu)式冷凝法
?SO2、NOX監測方(fang)法:差分光學吸收光譜法(磷酸滴(di)定法預處理)
?O2監測(ce)方(fang)法(fa):電化(hua)學法(fa)
?煙塵測量方法(fa):抽取式測量法(fa)
?溫度(du)測量方(fang)法:溫度(du)傳(chuan)感器
?壓力測量(liang)方法(fa):壓力傳感(gan)器
?流速(su)測量(liang)方法:差壓法(皮托管)
2.超低煙氣(qi)在線監測系統系統總則(ze)
本系統(tong)設(she)備的功(gong)能(neng)設(she)計、結(jie)構、性能(neng)、安(an)裝和試(shi)驗等方面的技術要(yao)求,均符合國(guo)(guo)家有關環境保護(hu)標(biao)準要(yao)求,滿足中(zhong)華人民(min)共和國(guo)(guo)環境保護(hu)行業(HJ/T75-2007、HJ/T76-2007)標(biao)準要(yao)求。
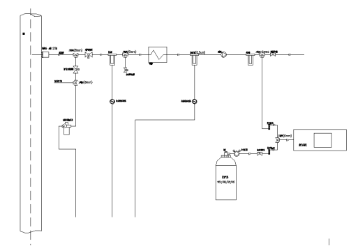
本公司的CEMS系(xi)(xi)統(tong)由氣(qi)(qi)態(tai)污染物(wu)(wu)(wu)監(jian)測(ce)子(zi)(zi)(zi)系(xi)(xi)統(tong)、顆粒(li)物(wu)(wu)(wu)監(jian)測(ce)子(zi)(zi)(zi)系(xi)(xi)統(tong)、煙氣(qi)(qi)參數監(jian)測(ce)子(zi)(zi)(zi)系(xi)(xi)統(tong)及數據采(cai)集與處理(li)子(zi)(zi)(zi)系(xi)(xi)統(tong)組成(cheng),其中氣(qi)(qi)態(tai)污染物(wu)(wu)(wu)監(jian)測(ce)子(zi)(zi)(zi)系(xi)(xi)統(tong)和(he)數據采(cai)集與處理(li)子(zi)(zi)(zi)系(xi)(xi)統(tong)安裝在標(biao)準19英(ying)寸機(ji)柜內。系(xi)(xi)統(tong)組成(cheng)如下圖:

圖一、CEMS系(xi)統(tong)組成圖
?氣態污染(ran)物監測子(zi)系統:由取(qu)樣單(dan)元(yuan)、預處理(li)單(dan)元(yuan)和(he)分析單(dan)元(yuan)等組成。
?顆粒物監測子系統(tong):采用(yong)抽取式煙(yan)塵監測儀。
?煙氣參數監(jian)測(ce)(ce)子系(xi)統:采用皮托(tuo)管測(ce)(ce)流(liu)速(su),壓力(li)傳(chuan)感器(qi)測(ce)(ce)壓力(li),溫(wen)度傳(chuan)感器(qi)測(ce)(ce)溫(wen)度,煙氣濕度采用高溫(wen)電容濕度傳(chuan)感器(qi)測(ce)(ce)量(liang)。
?數據采集與處理(li)子系(xi)統(tong):由數據采集器、工(gong)控機(ji)、顯示器和系(xi)統(tong)軟件等組成。
根(gen)據客戶需(xu)求不同對上述子(zi)系統進行裁剪。

圖二(er)、CEMS系統安裝示意圖
3.系統組成
3.1氣態污(wu)染物(wu)監(jian)測
3.1.1取(qu)樣(yang)和預處(chu)理單(dan)元
樣氣在(zai)取樣泵的(de)(de)抽力下由取樣探(tan)(tan)頭(tou)取出。樣氣中(zhong)(zhong)(zhong)(zhong)的(de)(de)絕大(da)部分(fen)顆(ke)粒物被取樣探(tan)(tan)頭(tou)中(zhong)(zhong)(zhong)(zhong)的(de)(de)過濾器濾除(chu),濾除(chu)后(hou)由伴熱管線輸(shu)送到制(zhi)冷(leng)(leng)系(xi)統(tong)冷(leng)(leng)凝除(chu)水(shui)(shui),送至分(fen)析單(dan)元進行分(fen)析。其(qi)中(zhong)(zhong)(zhong)(zhong)根據超低系(xi)統(tong)中(zhong)(zhong)(zhong)(zhong)普遍存在(zai)濕度大(da)、SO2小(xiao)等特(te)點(dian),為了減少(shao)SO2的(de)(de)吸附損失(shi),預處理系(xi)統(tong)采(cai)用比較(jiao)可靠簡單(dan)的(de)(de)磷酸(suan)滴定法,在(zai)冷(leng)(leng)凝器預處理中(zhong)(zhong)(zhong)(zhong)加(jia)入5%以上的(de)(de)磷酸(suan)溶液(ye),使得冷(leng)(leng)凝水(shui)(shui)始終處于酸(suan)性狀態,減少(shao)SO2的(de)(de)吸附損失(shi),提(ti)高測(ce)量精度。冷(leng)(leng)凝下來的(de)(de)水(shui)(shui)經排(pai)水(shui)(shui)系(xi)統(tong)排(pai)掉(diao)。由控制(zhi)單(dan)元實現反吹、標定、制(zhi)冷(leng)(leng)溫度報警提(ti)示等功能(neng),并顯示系(xi)統(tong)的(de)(de)各種工作(zuo)狀態。

預處理(li)系(xi)統(tong)中采(cai)用一(yi)級(ji)快速冷凝除水(shui),確保氣(qi)體組分不(bu)變。采(cai)用二級(ji)精(jing)細過(guo)濾,確保氣(qi)體測(ce)量室不(bu)被污(wu)染,從(cong)而提高分析儀的使(shi)用壽命。下圖即為氣(qi)態污(wu)染物監(jian)測(ce)系(xi)統(tong)流(liu)程圖。
3.1.2氣體分(fen)析儀
儀(yi)器(qi):紫外光譜氣體分析儀(yi)
型號:HM-UVA-100
測量原理:差分光學吸收光譜技術(DOAS)
測量原理
紫(zi)外(wai)光(guang)(guang)(guang)(guang)(guang)(guang)譜(pu)(pu)氣體(ti)分(fen)(fen)(fen)析(xi)儀(yi)是基于(yu)多通道光(guang)(guang)(guang)(guang)(guang)(guang)譜(pu)(pu)分(fen)(fen)(fen)析(xi)技(ji)(ji)術(shu)(OMA)和差分(fen)(fen)(fen)光(guang)(guang)(guang)(guang)(guang)(guang)學吸(xi)(xi)收(shou)光(guang)(guang)(guang)(guang)(guang)(guang)譜(pu)(pu)技(ji)(ji)術(shu)(DOAS)的(de)氣體(ti)分(fen)(fen)(fen)析(xi)儀(yi)器。光(guang)(guang)(guang)(guang)(guang)(guang)源發出的(de)光(guang)(guang)(guang)(guang)(guang)(guang)束匯聚進入光(guang)(guang)(guang)(guang)(guang)(guang)纖(xian),通過光(guang)(guang)(guang)(guang)(guang)(guang)纖(xian)傳(chuan)輸到(dao)氣體(ti)室(shi)(shi),穿過氣體(ti)室(shi)(shi)時(shi)被(bei)待(dai)測(ce)氣體(ti)吸(xi)(xi)收(shou)后,由光(guang)(guang)(guang)(guang)(guang)(guang)纖(xian)傳(chuan)輸到(dao)光(guang)(guang)(guang)(guang)(guang)(guang)譜(pu)(pu)儀(yi),在光(guang)(guang)(guang)(guang)(guang)(guang)譜(pu)(pu)儀(yi)內(nei)部經過光(guang)(guang)(guang)(guang)(guang)(guang)柵分(fen)(fen)(fen)光(guang)(guang)(guang)(guang)(guang)(guang),由陣列傳(chuan)感器將分(fen)(fen)(fen)光(guang)(guang)(guang)(guang)(guang)(guang)后的(de)光(guang)(guang)(guang)(guang)(guang)(guang)信號轉換為電信號,獲得氣體(ti)的(de)連續吸(xi)(xi)收(shou)光(guang)(guang)(guang)(guang)(guang)(guang)譜(pu)(pu)信息。儀(yi)器根(gen)據此光(guang)(guang)(guang)(guang)(guang)(guang)譜(pu)(pu)信息采(cai)用差分(fen)(fen)(fen)吸(xi)(xi)收(shou)光(guang)(guang)(guang)(guang)(guang)(guang)譜(pu)(pu)算法(DOAS)及偏最小二(er)乘算法(PLS)處理,得到(dao)被(bei)測(ce)氣體(ti)的(de)濃(nong)度(du)。
?多波段光譜分(fen)析(xi)技術(OMA)
由于各種氣(qi)(qi)體(ti)分(fen)(fen)子在不(bu)同(tong)波(bo)段(duan)對光波(bo)有(you)不(bu)同(tong)的吸(xi)收(shou)(shou),通過對氣(qi)(qi)體(ti)吸(xi)收(shou)(shou)后(hou)的連續(xu)光譜的分(fen)(fen)析,實現(xian)了(le)多種氣(qi)(qi)體(ti)的同(tong)時測量。

紫外光譜氣體分析儀采用紫外波段的光源和傳感器,用來測量在紫外波段對光波有吸收的氣體的濃度,比如SO2、NO、NO2等氣體。
?差分光學吸收光譜技術(DOAS)
DOAS的核心思想是將氣體的吸收光譜分解為快變和緩變兩個部分。快變部分與氣體分子的結構和所組成的元素有關,是氣體分子吸收光譜的特征部分;緩變部分與煙塵、水汽、背景氣體的干擾,以及測量系統的變化等因素有關,是干擾部分。DOAS采用快變部分計算被測氣體的濃度,測量結果不受干擾,準確性高。
紫外光譜氣體分析儀采用獨特的DOAS算法和PLS算法相結合的處理方式,消除了煙塵、水汽、背景氣體的干擾,同時也消除了測量系統波動對測量結果的影響,保證了測量的準確性和穩定性。
技術指標
SO2:0~20~100ppm(可根據買方需求定制)
NO:0~20~100ppm(可根據買方需求定制)
精確度:≤±2%
線性誤差:≤±2%F.S.
零點漂移:≤±2%F.S./7D
量程漂移:≤±2%F.S./7D
響應時間:≤30s
其他
O2測量電化學,0~25%,≤±2%F.S.
電源:220VAC,50Hz
環境溫度限制:-10~40℃
通訊接口:1路RS232;1路RS485/RS232
數字接口:4路繼電器輸出,2路二進制輸入
模擬接口:5路4~20mA輸出,2路4~20mA輸入
儀表特點
?可靠性高
采用壽命達10年的脈沖氙燈作光源,采用固化光譜儀,無運動部件,可靠性高。
?組合式氣體室設計
組合式氣體室設計使得光譜調節簡便,提高光譜強度。
?測量精度高、穩定性好
采用DOAS(差分光學吸收光譜)算法,測量結果不受煙塵、水分等因素干擾,測量準確度高;同時DOAS算法也消除了由儀器老化引起的誤差,測量穩定性好。
?高度智能化、數字化
內置多塊高性能處理器,處理器間采用高速數據總線通訊技術,各模塊具備強大的數字化配置和檢測功能;操作簡單、使用方便。
?豐富的用戶接口
提供豐富接口,可方便(bian)集成到(dao)各類控制和(he)監測系統。可通過RS485和(he)RS232等通信方式組建無(wu)線或(huo)有線網絡,為(wei)儀(yi)器的日常操作、維(wei)護和(he)管理提供便(bian)利。
?與常見分析(xi)儀(yi)的對比
類(lei) 別 | HM-UVA-100 | 非分光(guang)紅外(NDIR) |
光譜范圍 | 全(quan)息光柵分光,二(er)極管陣列檢測器,完(wan)整的連續(xu)吸(xi)收光譜(pu) | 非(fei)分光,帶通濾光片,測量特征(zheng)波長(chang)處吸收 |
波長分辨率 | 高,0.6nm | 低,20-30nm |
線性響應 | 高波長(chang)分辨率保證(zheng)線(xian)性響應 | 較大的濾光片通(tong)帶寬度(du)導致對氣體濃度(du)非線(xian)性響(xiang)應 |
測量動態范圍 | 大,適合脫硫前后同(tong)時測(ce)量 | 小 |
煙氣濕度影響 | 不受煙氣濕度的影響 | 濕度和濾(lv)光器(qi)件影響標定結果 |
標定周期 | 寬連續(xu)光譜(pu)、高波長分辨(bian)率,標定周期長 | 標定周期短 |
抗干擾能力 | 很強,寬(kuan)連續光譜和高波長(chang)分辨率(lv)消除(chu)了顆粒(li)物、水分、背(bei)景氣體(ti)的干擾 | 弱,特別容易(yi)受水分干擾 |
可靠性 | 內(nei)部無任何移動部件,可靠性好 | 有斬(zhan)波器等移(yi)動部件,影(ying)響運行可靠性 |
3.1.3分析系統
分析系統由:
?取樣單元(探頭(tou)、過濾器(qi)、溫控器(qi));
FT-CEMS-B系(xi)統的(de)采(cai)(cai)樣單(dan)元主(zhu)要由采(cai)(cai)樣探頭和伴(ban)(ban)熱(re)(re)管線(xian)組成(cheng)。按照國(guo)家規范將(jiang)采(cai)(cai)樣探頭安裝在煙道(或煙囪)的(de)適(shi)當位置(zhi),采(cai)(cai)集煙道中的(de)氣體(ti),并通(tong)過伴(ban)(ban)熱(re)(re)管道將(jiang)氣體(ti)運送到位于機柜內部的(de)加熱(re)(re)盒中。為(wei)保(bao)(bao)證(zheng)測量結果的(de)準確,采(cai)(cai)樣探頭和伴(ban)(ban)熱(re)(re)管線(xian)都(dou)采(cai)(cai)用(yong)電伴(ban)(ban)熱(re)(re)的(de)方式,可以將(jiang)氣體(ti)保(bao)(bao)持在設定(ding)的(de)溫度,以防止氣體(ti)中水分凝(ning)結,伴(ban)(ban)熱(re)(re)管線(xian)長(chang)度可根據買方實(shi)際(ji)需要來定(ding)制。
?預(yu)處理單(dan)元(取樣泵、除(chu)濕、細過濾、排水等);
煙氣(qi)經(jing)過(guo)高溫采(cai)樣(yang)探(tan)頭和伴熱管到達預處(chu)理(li)(li)系(xi)(xi)統,預處(chu)理(li)(li)系(xi)(xi)統經(jing)過(guo)采(cai)樣(yang)球閥切換進(jin)(jin)(jin)入(ru)冷(leng)凝(ning)器(qi)(qi)進(jin)(jin)(jin)行汽水分(fen)(fen)離,冷(leng)凝(ning)水通過(guo)蠕(ru)動(dong)泵及時排出,經(jing)過(guo)冷(leng)凝(ning)器(qi)(qi)的冷(leng)凝(ning)除(chu)水,在經(jing)過(guo)三級精細(xi)過(guo)濾器(qi)(qi)進(jin)(jin)(jin)行除(chu)塵過(guo)濾,處(chu)理(li)(li)過(guo)的潔凈(jing)的無塵無水的樣(yang)氣(qi)進(jin)(jin)(jin)入(ru)煙氣(qi)分(fen)(fen)析(xi)儀進(jin)(jin)(jin)行分(fen)(fen)析(xi)測量。
?分析單(dan)元(SO2、NO、NO2、O2);
?信(xin)號(hao)輸出(SO2、NO、NO2、O2濃度、量程轉換(huan)、標定(ding)狀態(tai)(tai)、故障狀態(tai)(tai)等);
?其(qi)它(氣路(lu)、電路(lu)等);
?分析儀器柜:1800×530×730MM(高*深*寬)。
3.2顆粒物監測
儀器:抽取式(shi)煙(粉)塵測量儀
型(xing)號:LFS1000-MO型(xing)
測量原理:激光(guang)抽取式

技術參數表:
工作原理 | 激(ji)光前向散射測量原理 |
測定對象 | 工業廢氣、煙塵 |
機械特性 | 主機外殼:全金(jin)屬外殼 |
主(zhu)機尺寸(cun):1670×750×600 mm (H×W×D) | |
重(zhong) 量:約(yue)120Kg | |
防護等(deng)級(ji):系統(tong)IP55,電子部件(jian)IP65 | |
光學特性 | 工作波長(650±20)nm |
測量性能 | 測量范圍:雙(shuang)量程自(zi)動切換,最小(0-5)mg/m3最大(0-200)mg/m3 |
零點漂移:±2%F.S./24h 量程(cheng)漂移:±2%F.S./24h | |
示值誤差:±2%F.S. | |
檢 出 限: 0.01mg/m3 煙道直徑:(0.3~20)米 | |
測量條件 | 煙道流速:(0~30)m/s; 煙道壓力:-5Kpa~5Kpa 煙氣溫度(du):最(zui)大(da)300℃ 煙(yan)氣濕度:30mg/m3 防堵反吹:自動,反吹時(shi)間間隔可設置 |
主機供電要求 | 電壓(ya)220VAC,功率3KW |
工作環境 | 工作溫度: -20℃~+50℃ |
接口特性 | 模(mo)擬(ni)輸出(chu):(4~20)mA |
數字(zi)接口:RS485 |
執行標準(zhun):HJ/T 76-2007固定污染源排放煙氣連續監測系統技術要求及檢測方法.
產品性能特點:
采用同點測速、采樣(yang)一體化探頭,支(zhi)持精確(que)的(de)等速采樣(yang)。
支持(chi)四參數同時輸(shu)出:煙道(dao)(dao)溫度、煙道(dao)(dao)壓力、煙道(dao)(dao)流(liu)速、煙道(dao)(dao)濃度。
儀器采用多種先(xian)進(jin)技術(shu)。包括:相關(guan)噪聲(sheng)(sheng)對消技術(shu)、激光發射功率穩定技術(shu)、極低噪聲(sheng)(sheng)TIA、干(gan)擾控制與信號(hao)完整性(xing)設(she)計、抗惡劣環(huan)境設(she)計技術(shu),提供快(kuai)速、可靠和準確的定量煙塵排放(fang)數據。
獨有自動(dong)校準專利(li)技術,實現零(ling)點(dian)(dian)和滿(man)量程自動(dong)校準。系統每24小時自動(dong)進行零(ling)點(dian)(dian)校準和滿(man)量程校準。同時支持手(shou)動(dong)零(ling)點(dian)(dian)校準和自動(dong)零(ling)點(dian)(dian)校準。
采用(yong)射(she)流技術,從煙道中抽取部分煙氣,結構緊(jin)湊、安裝簡單、抗(kang)雷擊、抗(kang)惡劣(lie)環境、成本低、維護量小。
煙氣采(cai)樣(yang)、傳輸過(guo)程進(jin)行連續加熱(re)恒(heng)溫,防止傳輸過(guo)程濕煙氣冷凝產生的測量誤(wu)差。
采用智能技術,具備顯示功能,可實時(shi)顯示各(ge)項(xiang)測試數(shu)據、故(gu)障(zhang)提示,方便現(xian)場調(diao)試與檢修。
獨有設備運行狀態提(ti)示(shi)、溫度(du)異常(chang)、參數(shu)異常(chang)提(ti)示(shi)。
斷電(dian)自保護(hu)功能,斷電(dian)后利用備用電(dian)池供電(dian),關閉閥門(men),保護(hu)內(nei)部結構。
3.3煙氣參數監測
3.3.1溫(wen)壓(ya)流一(yi)體化探頭(溫(wen)度、壓(ya)力、流速(su))
溫(wen)壓(ya)(ya)流一體化探頭測量裝置的(de)(de)結構主要包(bao)括微(wei)差壓(ya)(ya)變(bian)送(song)器(qi)(qi)、靜壓(ya)(ya)傳(chuan)感(gan)器(qi)(qi)、熱電(dian)(dian)阻(zu)(或熱電(dian)(dian)偶)、皮托(tuo)管(guan)、反吹電(dian)(dian)磁閥、溫(wen)度壓(ya)(ya)力補償(chang)等。其測量原理是:一次(ci)取壓(ya)(ya)元(yuan)件(jian)采用(yong)傳(chuan)統的(de)(de)皮托(tuo)管(guan)測量方式,在(zai)正確安(an)裝后,皮托(tuo)管(guan)的(de)(de)全壓(ya)(ya)、背壓(ya)(ya)取壓(ya)(ya)管(guan)將檢測到的(de)(de)動壓(ya)(ya)與靜壓(ya)(ya)分別傳(chuan)遞到差壓(ya)(ya)變(bian)送(song)器(qi)(qi),差壓(ya)(ya)變(bian)送(song)器(qi)(qi)將動壓(ya)(ya)與靜壓(ya)(ya)之(zhi)差轉換為(wei)4~20mA開方比(bi)例(li)電(dian)(dian)流傳(chuan)送(song)給配電(dian)(dian)箱數據采集模塊,CEMS機(ji)柜內的(de)(de)計算機(ji)進行數據處理。
皮托管內外表(biao)面(mian)均做了特(te)殊處理,可有效避免煙氣(qi)腐(fu)蝕并減少粉塵粘(zhan)附(fu)(fu)。反(fan)吹電磁閥主(zhu)要用于臟污氣(qi)體(如(ru)鍋爐排放的(de)(de)煙氣(qi))測(ce)量時的(de)(de)系統(tong)反(fan)吹:當(dang)探頭檢測(ce)孔粘(zhan)附(fu)(fu)﹑積淀灰塵污物(wu)時,電磁閥定時或(huo)按預定程序開啟,將壓(ya)縮空氣(qi)同時接(jie)入(ru)兩個取(qu)壓(ya)管進行吹除作(zuo)業,正常測(ce)量時電磁閥則(ze)處于關斷狀態。
技術特點
l可(ke)實時測量(liang)煙(yan)氣的溫度、壓(ya)力、流速,通(tong)過3路模擬信(xin)號兩(liang)線(xian)制(zhi)4~20mA輸出。
l自動定時對皮托管的動壓和(he)靜壓端進行反吹。
l測量精度高(gao)、可靠性好、可長(chang)期連續工作。
l安裝和(he)接線方(fang)便、維護量(liang)低。
技術指標
?量程:線性輸出0-30m/s;
?輸出信號:4~20mA兩(liang)線制;
?測量精度:±2%F.S.;
?校驗頻率(lv):12個月;
?響應時間:<1s;
?差壓(溫度(du)、壓力(li))變送器電(dian)源:24VDC,兩線制;
?差壓變送器過壓極(ji)限:4.0MPa;
?皮(pi)托管材質(zhi):304、316L不(bu)銹鋼;
?常閉(bi)反吹電(dian)磁(ci)閥電(dian)源(yuan):220VAC,50Hz;
?皮托(tuo)管插入長(chang)度:500~2000mm可選;
?壓(ya)力變送(song)器(qi)量程:-5~+5kPa;
?溫度變送器量(liang)程:0~300℃;
?介質溫度范圍:-40~500℃;
?環境溫度:-40~85℃;
?貯存溫度:0~50℃;
?貯存濕度:0~85%RH。
?安裝法蘭:DN50;
?材質:SUS316L
常規型CEMS與超低CEMS的不同
常規(gui)型CEMS煙氣在線監測系統參數及(ji)范圍
| 參數 | 測量范圍 | 方法 |
| SO2濃度 | (0-700)mg/m3(量程可拓展) | 紫外差分法 |
| NO濃度 | (0-350)mg/m3(量程可拓展) | 紫外差分法 |
| 煙氣流速 | (0-40)m/s | S型皮托管差壓法 |
| 含氧量 | (0-25)%vol | 電化學法 |
| 煙氣溫度 | (0-400)℃ | PT100 |
| 煙氣壓力 | (-1000~1000)Pa | 壓力變送器 |
| 顆粒物 | (0-200)mg/m3 | 激光后散射 |
| 濕度 | (0-40)% | 阻容式 |
超(chao)低(di)cems+超(chao)低(di)塵(chen)(這一款針對環保(bao)要求嚴(yan)格區域,煙氣和(he)粉塵(chen)是獨立(li)結構(gou))
超低(di)cems煙氣排放連續監(jian)測系統(tong)
監測參數及范圍
| 參數 | 參數范圍 | 參數 | 參數范圍 |
| 測量原理 | 紫外差分光譜法 | 重復性 | ≤0.5% |
| 測量項目 | SO2、NO、O2(電化學原理) | 預熱時間 | 60min |
| 量程 | SO2(0-200)mg/m3 NO(0-130)mg/m3 O2(0-25)mg/m3 | 流速 | (5-40)m/s |
| 線性誤差 | 不超過±1%F.S | 溫度 | (0-400)℃ |
| 零點漂移 | 不超過±1%F.S | 壓力 | (±10)Pa |
| 量程漂移 | 不超過±1%F.S | 電壓影響 | 分析儀讀數變化不超過±2%F.S. |
| 樣氣流量 | 1-1.5L/min | 通訊接口 | RS232、RS485(支持Modbus協議) |
超低排放粉塵監測(ce)系統(tong)
參數及范圍
| 參數 | 參數范圍 | 參數 | 參數范圍 |
| 工作原理 | 激光前向散射測量原理 | 檢出限 | 分析儀器滿量程值≤50mg/m3時 檢出限≤1.0mg/m3(滿量程值>50mg/m3時不做要求) |
| 測量項目 | 工業廢氣、煙塵 | ||
| 光學特征 | 工作波長(650±20)nm | 測量條件 | 煙道流速:(0-30)m/s |
| 供電要求 | AC380V或220V可選,功率3KW | 煙氣溫度:最大300℃ | |
| 量程 | 0-20mg/m3其他量程可定制 | 工作環境 | 工作溫度:-20-+50℃ |
| 零點漂移 | 不超過±1%F.S | 接口特性 | 模擬輸出(4-20)mA 數字接口:RS485 |
| 量程漂移 | 不超過±1%F.S | 流速 | (5-40)m/s量程可定制 |
| 壓力 | (±10)Pa量程可定制 | 溫度 | (0-400)℃量程可定制 |
區別:
1.設備分析儀具體測量量程(cheng)不同(tong)。
2.設(she)備測(ce)(ce)量參數方(fang)法不同。例(li)如普(pu)通測(ce)(ce)顆(ke)粒(li)(li)物為(wei)原位(wei)式激(ji)光(guang)(guang)后散射(she),超(chao)低測(ce)(ce)顆(ke)粒(li)(li)物為(wei)抽取式激(ji)光(guang)(guang)前散射(she)。
3.分析儀(yi)氣(qi)室不(bu)同,普通分析儀(yi)單氣(qi)室,超低分析儀(yi)雙氣(qi)室,量(liang)程小,光(guang)程長,精(jing)確(que)度更(geng)(geng)高。超低分析添加(jia)獨(du)特的棱鏡(jing)。常規沒有。使之精(jing)確(que)度更(geng)(geng)高。
選(xuan)擇普通設(she)備(bei)和超低設(she)備(bei)需根據當地(di)政策要求正確選(xuan)擇。
本文地址://jxhgyq.com/1459.html




風途首頁
電話咨詢
產品中心